基礎原理
ピエゾモータのクローズドループ制御:エンコーダ選定、コントローラ設計、PIDチューニング
固有の位置フィードバックを持たない摩擦駆動アクチュエータにサーボシステムを構築する
クローズドループ制御が不可欠な理由
圧電超音波モータは摩擦駆動デバイスです。ギアもリードスクリューもなく、電気入力と出力位置の間に固有の関係がありません。駆動信号を印加するとモータは動き、除去すると停止します(静止摩擦によって保持されます)。しかし、単位時間あたりの移動量はプリロード力、温度、表面状態、負荷、湿度、摩耗によって変動します。オープンループでの位置制御は、実用上不可能です。
これはステッピングモータ(各電気ステップが確定的な角度増分に対応する)やボイスコイルアクチュエータ(電流が力に線形にマッピングされる)とは根本的に異なります。ピエゾモータは、精度向上の手段としてではなく、基本的な動作要件としてクローズドループ制御を必要とします。位置センサとフィードバックコントローラなしには、ピエゾモータに特定の位置への移動を指令して確実に到達することは不可能です。
その利点として、クローズドループ制御が適切に行われれば、ピエゾモータは電磁式の代替品では困難または不可能な位置決め性能を実現します。サブナノメートルの分解能、サブマイクロラジアンの角度精度、ゼロバックラッシュ、無磁場放射、静止時の高剛性、電源オフ時の位置保持が可能です。しかし、コントローラは非線形な摩擦、共振ダイナミクス、パラメータ変動に対処しなければならず、チューニングは標準的なサーボに比べてかなり複雑になります。

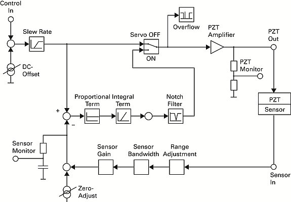
Image: Physik Instrumente (PI)
ピエゾモータシステムのエンコーダ技術
位置センサ(エンコーダ)はクローズドループシステムの基盤です。その分解能、精度、更新レート、ノイズフロアが、達成可能な位置決め性能を決定します。エンコーダが分解できる精度以上にサーボすることはできません。
光学式エンコーダ
光学式エンコーダは、周期的な格子パターンを持つガラスまたは金属スケールを使用し、スケールの移動に伴って正弦波またはデジタル信号を生成する光学ヘッドで読み取ります。
リニア光学エンコーダは、ピエゾ駆動リニアステージで最も一般的なフィードバックセンサです。
- インクリメンタルエンコーダは、コントローラが位置変化を追跡するためにカウントする周期信号(AおよびB直交チャネル)を生成します。起動時にリファレンス(原点復帰)動作が必要です。分解能は格子ピッチと内挿電子回路に依存します。20 µmピッチの格子に1000倍の内挿を適用すると、20 nm分解能が得られます。最高性能システムでは1 nm以下の内挿が可能です。
- アブソリュートエンコーダは、すべての位置で一意の位置コードを提供します。原点復帰は不要です。分解能はアブソリュートコードの最小ビットによって決まります。同等の分解能では、インクリメンタルエンコーダより高価で大型です。
ピエゾモータアプリケーションにおける光学エンコーダの主要仕様:
| パラメータ | 典型的な範囲 | サーボへの影響 |
|---|---|---|
| 分解能 | 1 nmから1 µm | 最小ステップサイズを設定 |
| 精度 | ±0.1 µmから±5 µm(全ストローク) | 絶対位置決め精度を制限 |
| 繰り返し精度 | ±5 nmから±100 nm | 実用的な位置決め精密度を決定 |
| 最大速度 | 1から5 m/s | モータの最大速度を超える必要がある |
| 更新レート/帯域幅 | 1 MHzから50 MHzカウントレート | 制御ループのサンプルレートをサポートする必要がある |
| 信号周期 | 4 µmから40 µm | 内挿ノイズに影響 |
圧電ステージアプリケーションで一般的なエンコーダメーカー: Renishaw(RESOLUTE、TONiC)、Heidenhain(LIP、LIFシリーズ)、MicroE / Celera Motion(Mercury、Optira)、Numerik Jena(LIA、LIKシリーズ)。ナノメートル分解能ステージでは、Renishaw RESOLUTE(1 nm分解能、アブソリュート)とHeidenhain LIP 382(2 nm分解能、インクリメンタル)が頻繁に指定されます。
設置上の注意点。 光学エンコーダは、読み取りヘッドとスケール間の正しいギャップ(通常0.5から1.5 mm)を維持するために精密な取り付けが必要です。汚染(粉塵、油、結露)は信号品質を低下させます。真空やクリーンルーム用途では、アウトガスやパーティクル発生を考慮したエンコーダ選定が必要です。
静電容量センサ
静電容量センサは、プローブ面と導電性ターゲット間の静電容量を測定することでギャップを計測します。非接触で周期誤差がなく、サブナノメートルの分解能を実現します。
ピエゾモータアプリケーションにおける長所:
- 分解能は0.01 nm(実験室条件下)まで可能。
- 周期誤差なし(内挿光学エンコーダは格子ピッチで周期誤差を示す)。
- 絶対測定(原点復帰不要)。
- 短い範囲で優れた直線性(通常フルスケール10から500 µm)。
制限事項:
- 短い測定範囲(マイクロメートルからミリメートル台)。これにより、短ストロークステージまたはデュアルセンサアーキテクチャの副センサとしての使用に限定されます。
- ターゲットの平面度、傾き、材料特性に対する感度。
- ギャップ媒体の誘電率に影響する環境変化(湿度、温度)への感度。
- 更新レートは通常10から100 kHzに制限されます。多くのサーボアプリケーションには十分ですが、高速デジタルエンコーダには及びません。
静電容量センサは、ストローク1 mm未満のナノポジショニングステージの標準的な選択肢です。その絶対測定とサブナノメートル分解能は他の追随を許しません。より長いストロークのピエゾモータステージでは、光学エンコーダが主流です。
主要な静電容量センササプライヤ: Lion Precision(現IDS傘下)、Micro-Epsilon(capaNCDT)、Physik Instrumente(PIナノポジショニングステージの内蔵センサ)。
干渉計式センサ
レーザー干渉計は、参照ビームと移動ターゲットから反射された測定ビーム間の干渉縞をカウントすることで変位を測定します。基本分解能はレーザー波長の端数です(HeNeの場合、通常633 nm、内挿前の干渉縞間隔は316.5 nm)。
性能:
- 分解能:電子的内挿により0.01 nmから1 nm。
- 精度:レーザー波長の安定性と空気光路の屈折率によって制限されます。管理された環境下では、数ミリメートルのストロークでサブnm精度が達成可能です。
- 範囲:インクリメンタル測定では実質的に無制限(メートル単位)。
- 更新レート:1 MHz以上。
実用上の課題:
- コスト:完全な干渉計システム(レーザー光源、光学系、電子回路)は10,000から50,000 USDであり、モータとステージのコストを大幅に上回ります。
- 空気光路の感度:空気の温度、圧力、湿度の変化が屈折率を変え、測定誤差を生じさせます。1 °Cの温度変化で約1 ppmの誤差(測定範囲1 mmあたり1 nm)が発生します。
- 振動感度:光路はサブ波長レベルで安定している必要があります。光学系間の相対振動は測定を損ないます。
- ビームアライメント:精密な光学的整列と取り付けが必要です。
干渉計は計測グレードのアプリケーション(半導体リソグラフィ、キャリブレーション、研究)で使用されます。精度がコストと複雑さを正当化する場合に限られます。多くの産業用ピエゾモータアプリケーションでは、光学エンコーダがコストの数分の一で十分な性能を提供します。
適切なセンサの選択
実用的な選択フレームワーク:
| ストローク範囲 | 目標分解能 | 推奨センサ |
|---|---|---|
| < 100 µm | < 0.1 nm | 静電容量式 |
| < 1 mm | < 1 nm | 静電容量式または干渉計 |
| 1 mmから100 mm | < 10 nm | 高分解能光学エンコーダ |
| 1 mmから100 mm | < 1 nm | 干渉計 |
| > 100 mm | < 100 nm | 光学エンコーダ |
| > 100 mm | < 1 nm | 干渉計(環境補償付き) |

Image: Physik Instrumente (PI)
コントローラアーキテクチャ
コントローラは、エンコーダとモータ駆動電子回路の間のループを閉じます。そのアーキテクチャ、更新レート、計算能力が位置決め性能を直接決定します。
アナログコントローラとデジタルコントローラ
アナログコントローラは、初期のピエゾモータシステムで一般的であり、単純なOEM用途では今も使用されています。オペアンプ回路を使用して比例積分(PI)または比例積分微分(PID)補償を実装します。利点は計算遅延ゼロで高い実効帯域幅を持つこと。欠点は柔軟性に欠け、適応アルゴリズムが使えず、精密なチューニングが困難で、アナログ部品の経年劣化でドリフトが発生することです。
デジタルコントローラは、現代のシステムで主流です。デジタルコントローラはエンコーダをサンプリングし、制御則を計算し、固定の更新レートで駆動コマンドを出力します。主要な仕様は以下の通りです。
- サンプルレート: 基本的な位置決めでは1 kHzが最低限です。高性能ステージでは10 kHzが標準です。要求の厳しいサーボアプリケーションでは50から100 kHzが使用されます。ナイキスト基準では、サンプルレートは目標クローズドループ帯域幅の2倍以上が必要ですが、実用的な考慮事項(遅延、ノイズフィルタリング、安定性マージン)により10倍以上が求められます。
- 計算遅延: エンコーダ読み取りから駆動コマンド出力までの時間。サンプル周期のごく一部であるべきです。最新のDSPベースのコントローラは10 µs未満の遅延を実現します。
- DAC出力の分解能: 駆動コマンドはモータを制御するアナログ信号(またはPWM)に変換されます。16ビットDAC分解能が標準で、ナノメートル分解能ステージでは20ビット以上です。
FPGAベースコントローラ
最高性能を求める場合、FPGAベースのコントローラはサブマイクロ秒の遅延と確定的なタイミングを提供します。制御則、エンコーダインターフェース、駆動信号生成のすべてが50から200 MHzのクロックレートでハードウェア上で実行されます。これにより10 kHzを超える制御帯域幅が可能になり、高精度アプリケーションで機械的外乱を除去するために必要です。
Physik Instrumente(E-727)、Aerotech(A3200)、ACS Motion Control(SPiiPlus)などが、統合された周波数追跡、PID計算、高度なフィードフォワード機能を備えたFPGAベースのピエゾモータコントローラを提供しています。

Image: PI E-727デジタルピエゾコントローラ。E-727はFPGAベースの処理によりサブマイクロ秒の制御ループ遅延を実現し、10 kHz以上のクローズドループ帯域幅を可能にします。Source: Physik Instrumente (PI)
二重ループ構造
共振周波数の記事で述べたように、ほとんどの超音波モータコントローラは2つのネスト化されたループを必要とします。
-
共振追跡(内側ループ)。 これは通常、駆動周波数またはそれ以上のレートで動作する位相ロックループ(PLL)またはアドミタンス追跡回路です(例:40 kHzモータに対して40 kHzの更新レート)。その役割は、温度、負荷、経年変化に伴うステータの共振周波数の変動に駆動周波数を追従させることです。このループは必要な速度のため、アナログハードウェアまたはFPGAで実装されることが多いです。
-
位置/速度サーボ(外側ループ)。 これはエンコーダを読み取り、目標の位置または速度軌跡を達成するためにモータの速度コマンド(駆動振幅、周波数オフセット、または位相を通じて)を調整するPID(またはより高度な)コントローラです。このループはサーボサンプルレート(通常1から50 kHz)で動作し、DSPまたはFPGAで実装されます。
これらのループの分離により制御設計が簡素化されます。内側ループがモータの共振ダイナミクスを処理し、外側ループにはより扱いやすい伝達関数(おおよそ「モータの速度は指令振幅に比例する」)を提供します。
摩擦駆動システムのPIDチューニング
PID制御は位置決めシステムの主力ですが、ピエゾモータには従来のサーボシステムとは異なるチューニングを要する独自の課題があります。
摩擦の問題
ピエゾモータはステータと移動要素(ロータまたはスライダ)間の摩擦に依存しています。この摩擦は力伝達メカニズムですが、制御ループにおける主要な非線形性の原因でもあります。
静止摩擦(スティクション) は運動開始に最小限の力を必要とします。この閾値以下では、モータは定位置にロックされます。これにより制御ループに不感帯が生じます。スティクションゾーン内の小さな位置誤差は、PIDゲインに関係なく補正動作を生みません。
動摩擦 は通常、静止摩擦より低いです(古典的なストライベック曲線)。モータがスティクションから解放されると、摩擦力が急激に低下するため、予想以上に速く加速します。これにより目標位置周辺でオーバーシュートとハンチングが発生します。
速度依存摩擦 は速度によって変化し、ある中間速度で最小値を示すことがあります。これにより、モータの伝達関数(速度対駆動振幅)が非線形かつ速度依存になります。
PIDチューニング戦略
これらの課題を踏まえた実用的なチューニングアプローチを示します。
ステップ1:システム同定。 さまざまな振幅でステップ移動を指令し、位置応答を記録します。立ち上がり時間、オーバーシュート、整定時間、リミットサイクル発振を記録します。また、さまざまな速度で等速移動を指令し、実際の速度安定性を測定します。
ステップ2:比例ゲイン(P)から開始。 システムが発振するまでPを増加させ、その値の約60%に戻します。Ziegler-Nichols法は出発点として有効ですが、摩擦駆動システムでは大幅な逸脱が予想されます。
ステップ3:積分ゲイン(I)を追加。 積分項は定常偏差の排除とスティクション克服に不可欠です。これがなければ、モータは目標からオフセットした位置に定着し、位置誤差が小さすぎてスティクションを克服するのに十分な比例駆動が生成されません。
ただし、積分ゲインは慎重に管理する必要があります。
- アンチワインドアップは必須です。 これがないと、大きな移動中(誤差が飽和している間)に積分器が蓄積し、モータが目標に近づいたときに大きなオーバーシュートを引き起こします。積分器出力を適切な範囲にクランプしてください。
- 積分ゲインが高すぎるとリミットサイクル発振を引き起こします。 積分器がゆっくりと力を蓄積し、スティクションを克服し、モータが急発進し、オーバーシュートし、そのプロセスが繰り返されます。これはピエゾモータのサーボチューニングで最も一般的な失敗モードです。
ステップ4:微分ゲイン(D)を追加。 微分項はダンピングを提供し、オーバーシュートを低減します。しかし、エンコーダノイズを増幅し、ステータの共振を励起して音響ノイズや振動を引き起こす可能性があります。微分項にローパスフィルタ(「フィルタ付き微分」または「NフィルタつきD」)を使用して高周波ノイズの増幅を制限してください。典型的なフィルタカットオフはサーボサンプルレートの1/10です。
ステップ5:不感帯への対処。 スティクション不感帯を緩和するいくつかの技術があります。
- ディザ。 モータが目標付近にあるとき、駆動信号に小さな振動を重畳します。これによりステータが低振幅で振動し続け、完全な静止摩擦の発生を防ぎます。ディザ周波数は通常、モータの共振周波数で非常に低い振幅です。
- ノッチまたはデッドバンド補償。 コントローラ出力がゼロを横切る際に固定オフセットを追加し、最小駆動レベルが常にスティクション閾値を超えるようにします。これにより不感帯は排除されますが、粗い実装ではノイズが発生する可能性があります。
- スティックスリップステッピング。 位置誤差が不感帯内にあるとき、ナノメートルスケールのステップ(スティックスリップパルス)を連続的に指令してモータを目標まで歩行させます。これはモータ固有のステップ能力を活用するもので、最終的な整定に非常に効果的です。
ステップ6:各速度域でチューニング。 1 mm/sでの最適PIDゲインは100 mm/sでのそれとは異なります。摩擦特性とモータ伝達関数が速度によって変化するためです。ゲインスケジューリング(指令速度または測定速度に基づいて事前チューニングされたゲインセットを切り替える)により、広い動作範囲で性能が向上します。
設計例:リニアピエゾステージのチューニング
50 mmストローク、進行波超音波モータ駆動、5 nm分解能光学エンコーダ搭載、10 kHzサーボのリニアステージを考えます。
初期のシステム同定で以下が判明します。
- 最大速度:250 mm/s
- スティクション不感帯:約50 nm
- 立ち上がり時間(1 mmステップ):約15 ms
- ステージ機構の固有振動数:約200 Hz
チューニング手順:
- I = 0、D = 0とし、200 Hzの発振(ステージの機械的共振が励起される)が現れるまでPを増加させます。P = 0.6 × P_criticalまで戻します。
- 積分ゲインを追加。低い値から開始し、50 nmの不感帯が解消される(ステップ移動後100 ms以内にモータが最終修正を行う)まで増加させます。リミットサイクルが発生したらIを減少させます。
- 500 Hzフィルタ付きの微分ゲインを追加。ノイズを発生させずにステップ移動時のオーバーシュートが5%未満に低減されるまで増加させます。
- 複数のステップサイズ(100 nm、1 µm、10 µm、100 µm、1 mm、10 mm)と速度(0.1 mm/s、1 mm/s、10 mm/s、100 mm/s)でテストします。ゲインを調整するかゲインスケジューリングを実装します。
- 目標位置でディザを有効にします。スティクションによる整定誤差を確実に防止する最小振幅にディザを設定します。
最終性能:20 nmの整定精度、1 mm移動に対して30 msの整定時間、静止時50 nmの位置ノイズ。
フィードフォワード技術
PIDフィードバック単体は反応的です。誤差が発生してから補正を行います。要求の厳しい軌跡追従アプリケーションでは、フィードフォワード補償が必要な駆動信号を予測し、誤差が発生する前に適用します。
速度フィードフォワード
最もシンプルで効果的なフィードフォワード技術です。モータの速度対駆動振幅の関係(「モータカーブ」)が既知であれば、任意の指令速度に対して必要な近似駆動振幅を計算し、PID出力に加算できます。これにより等速移動や滑らかな軌跡でのトラッキングエラーが大幅に低減されます。
実装方法:複数のポイントでモータカーブ(駆動振幅対実速度)を測定します。関数(多くの場合、区分線形または低次多項式)を当てはめます。運動中に指令速度からフィードフォワード駆動振幅を計算し、PID出力に加算します。
加速度フィードフォワード
大きな加速フェーズを伴う移動では、指令加速度に比例した項を追加してモータの慣性遅れを補償します。必要なゲインは移動質量をモータの力感度(単位駆動振幅あたりの力)で割った値に比例します。
摩擦補償
モデルベースの摩擦補償は、予測される摩擦力を克服するための駆動信号を適用します。LuGreモデルやDahlモデルは、スティクション、クーロン、および粘性摩擦成分を捕捉できます。適切に同定・実装された摩擦補償は、PID単体と比較して整定時間を30%から50%短縮します。
ノッチフィルタ
ステージに減衰の小さい構造共振がある場合(長ストロークステージで一般的)、その周波数のノッチフィルタを適用してコントローラが共振を励起するのを防ぎます。ノッチフィルタなしでは、低周波性能を向上させるためにPIDゲインを上げると、最終的に共振を励起してループが不安定化します。ノッチフィルタはこのトレードオフを打破し、共振周波数以下でのゲインを高く設定できるようにします。
よくある故障モード
リミットサイクル(ハンチング)
モータが目標位置の周りで前後に振動し、整定しません。原因:積分ゲインが高すぎる、エンコーダ分解能に対してスティクションが大きすぎる、またはコントローラがダンピングなしに交互に両方向へ駆動しています。
対策:積分ゲインを下げる、フィルタ付き微分ゲインを追加する、ディザを有効にする、またはデッドバンド補償を実装します。
静止時の音響ノイズ
目標位置で「停止」しているにもかかわらず、ステータから可聴音が発生します。原因:サーボコントローラが位置を維持するために駆動信号を継続的に調整し、ステータの共振周波数またはその付近を励起しています。
対策:静止時にコントローラゲインを下げる(ゲインスケジューリング)、コントローラが駆動を無効にする小さな位置ウィンドウを許可する、またはディザ振幅を低減します。
最終整定の遅さ
モータは目標の数百ナノメートル以内に素早く到達しますが、最後の50から100 nmの誤差を解消するのに数百ミリ秒を要します。原因:スティクション不感帯がコントローラの最小有効ステップサイズより大きい。
対策:最終アプローチにスティックスリップステッピングを実装する、ディザ振幅を増加させる、または二段式アプローチ(粗い移動に超音波モータ、微細位置決めに別のピエゾスタックアクチュエータ)を使用します。
高ゲインでの不安定性
PおよびDゲインを増加させると、特定の周波数でシステムが不安定化します。原因:通常はステージ、エンコーダマウント、またはモータと負荷間の結合における構造共振です。
対策:共振周波数を特定します(オープンループ周波数応答を測定するか、発振周波数を聴取)。その周波数に中心を合わせたノッチフィルタを適用します。複数の共振が存在する場合、複数のノッチフィルタが必要になることがあります。
短い移動でのオーバーシュート
小さなステップ移動(1 µm未満)では大幅にオーバーシュートしますが、大きな移動では適切に整定します。原因:モータの最小ステップサイズが指令移動量より大きい。ナノメートルスケールではスティクションの離脱が本質的に不正確です。
対策:小さな移動に対してPIDゲインを下げる(移動距離に基づくゲインスケジューリング)。サブマイクロメートルのステップにはスティックスリップモードを使用します。モータの実効最小ステップサイズには実用的な下限(ナノメートル分解能エンコーダを備えた適切にチューニングされたシステムで通常10から50 nm)があることを受け入れてください。
コントローラハードウェアの選定
量産システムでは、コントローラハードウェアの選択は性能要件と生産量に依存します。
| コントローラタイプ | 更新レート | 遅延 | コスト | 典型的な用途 |
|---|---|---|---|---|
| 汎用MCU(STM32等) | 1から10 kHz | 50から100 µs | $5から$20 | 低コストOEM組込み |
| DSP(TI C2000等) | 10から50 kHz | 5から20 µs | $10から$50 | 中級モーションコントローラ |
| FPGA(Xilinx、Intel) | 50から200 kHz | < 1 µs | $50から$500 | 高性能多軸 |
| 商用ピエゾコントローラ | 10から100 kHz | 1から10 µs | $2,000から$20,000 | ターンキー統合 |

Image: SmarAct MCS2テーブルトップコントローラ。複数軸にわたるnm/µm/mmのリアルタイムクローズドループ位置読み取りを表示。ディスプレイは1軸がアクティブに追跡中("Moving")、他の軸が位置保持中("Stopped")を示しています。Source: SmarAct
プロトタイピングや少量生産では、Physik Instrumente、Aerotech、Newport(MKS)の商用コントローラが最短で稼働するシステムへの道筋を提供します。カスタムハードウェアに対するプレミアムは、統合された周波数追跡、チューニング済みPIDアルゴリズム、およびアプリケーションサポートによって正当化されます。
大量OEMアプリケーション(民生電子機器、自動車、医療機器)では、低コストMCUまたはDSPでのカスタムコントローラ開発が標準的です。開発期間は相当(量産対応コントローラで6から18ヶ月)ですが、大量生産時のユニット単価削減は大きな利点です。
まとめ
ピエゾモータのクローズドループ制御は、摩擦駆動メカニズム、共振するステータのダイナミクス、および駆動パラメータとモータ出力間の非線形な関係のため、従来のサーボ設計よりも要求が厳しいです。成功には、アプリケーションに適合した高分解能位置センサ、十分な更新レートと計算能力を持つコントローラアーキテクチャ、スティクションと不感帯問題に特化したPIDチューニング、および動的追従性を向上させるフィードフォワード技術が必要です。
この取り組みは結果によって正当化されます。ナノメートルの分解能、ゼロバックラッシュ、磁気放射なし、固有の保持力を持つ位置決めシステムは、電磁式の代替品では実現できません。コントローラは、摩擦駆動メカニズムを精密位置決め機器に変える重要な実現手段です。